1 - Định nghĩa về Nguồn chờ.
- Nguồn chờ (điện áp chờ) là nguồn điện áp thấp đầu tiên có trên máy (5V
hoặc 5V và 3,3V) do mạch ổn áp REGU tạo ra
để cấp nguồn cho một số mạch cần điện áp thấp như SIO (IC điều khiển nguồn),
chân VDD của IC dao động 5V, 3V cấp
trước hoặc một số mạch bảo vệ.
- Tất cả các máy Laptop đều có nguồn chờ ra ở chân
All_Always_On của IC dao động nguồn 5V, 3V
cấp trước
- Nguồn chờ có điện áp 5V hoặc 5V và 3,3V và xuất hiện tất cả mọi thời gian khi máy có gắn
nguồn Pin hoặc nguồn Adapter.
- Mạch REGU tạo ra nguồn chờ được tích hợp trong IC dao động của nguồn cấp
trước 5V, 3V.
2 - Các dạng nguồn chờ trên các dòng máy
Laptop.
- Dạng 1 - Nguồn chờ cấp nguồn cho IC - SIO.
(Dạng này thường gặp trên hầu hết các dòng máy Laptop như HP,
Compaq, Asus, Acer, Sony, Dell)

- Nguồn chờ cấp điện cho chân lệnh ON5, ON3 của IC
dao động nguồn cấp trước.

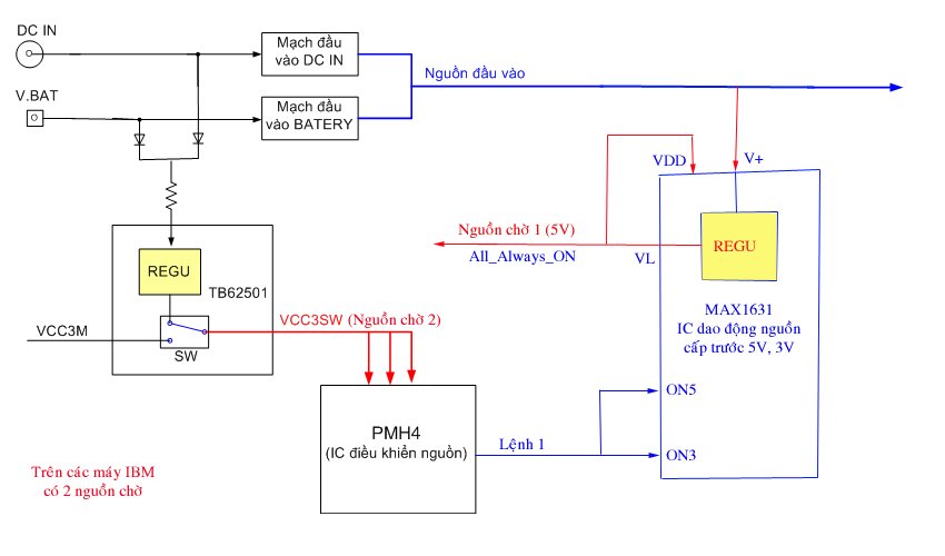
- Dòng máy IBM có hai điện áp chờ, một điện áp ra
từ chân All_Always_ON
của IC dao động 5V, 3V một điện áp
ra từ chân IC- TB62501 (điện áp VCC3SW)
để cấp nguồn cho IC - PMH4 (SIO)

3 - Mạch tạo ra nguồn chờ trên máy ASUS.

Phân tích sơ đồ:
- Bước 1 - Khi cấp nguồn DC IN hoặc gắn Pin, ban đầu máy sẽ có
Nguồn đầu vào
(AC_BAT_SYS)
- Bước 2 - Điện áp AC_BAT_SYS đi vào chân VIN của IC dao động của nguồn cấp
trước 5V, 3V, mạch REGU trong
IC sẽ hạ áp xuống 5V rồi đi qua chuyển mạch SW sau đó tạo ra
Nguồn chờ ra ở chân
All_Always_ON (chân VREG5)
- Bước 3 - Nguồn chờ 5V cho giảm áp qua IC - U8102
lấy ra 3,3V cấp cho IC điều khiển nguồn.
- Bước 4 - Khi điện áp DC IN > 14V thì mạch dò áp sẽ cho tín hiệu báo về chân
AC_IN
- Bước 5 - Khi có nguồn cấp 3,3V và có tín hiệu ở chân AC_IN thì IC điều khiển
sẽ tự động cho ra lệnh VSUS_ON quay lại
điều khiển IC dao động của nguồn xung tạo ra điện áp 5V, 3V.
- Bước 6 - Nguồn xung hoạt động và tạo ra điện áp 5V (5VO), điện áp này đưa về
chân 21 (REG5_IN), khi đó chuyển mạch sẽ đóng
điện áp ở chân VREG5 sang chân REG5_IN chức năng này giúp cho mạch REGU
không bị quá tải và như vậy mạch REGU nó giống
như một mạch có tác dụng khởi động lúc ban đầu.
- Bước 7 - Khi nguồn xung hoạt động tốt, từ IC dao động sẽ có tín hiệu PGOOD báo
về IC điều khiển, lúc này IC điều khiển sẵn sàng
nhận lệnh từ phím PWR_ON.
- Bước 8 - Khi bấm công tắc, IC điều khiển sẽ đưa ra lệnh SUSB_ON và SUSC_ON để
điều khiển các nguồn thứ cấp.

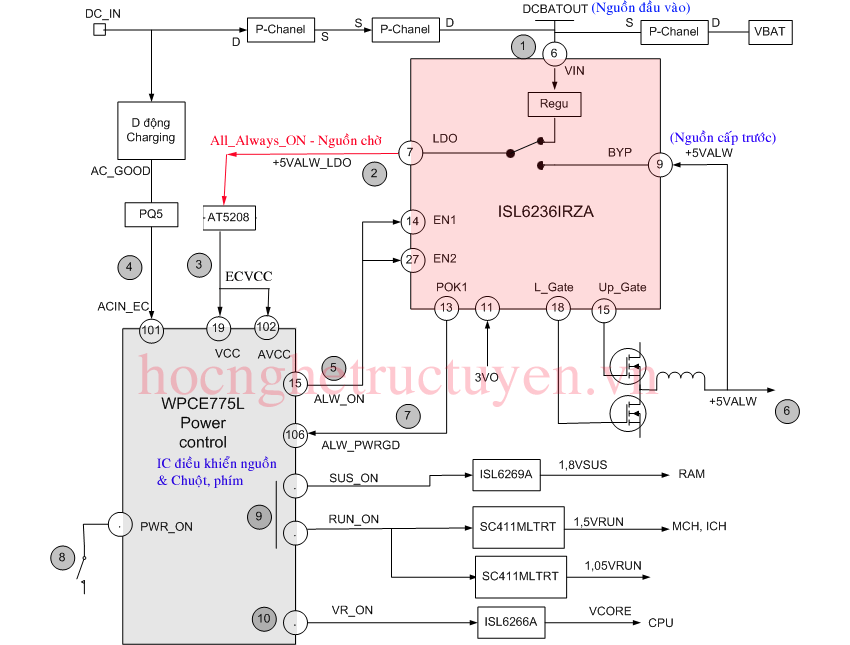
4 - Mạch tạo nguồn chờ trên máy SONY.

Phân tích sơ đồ:
- Bước 1 - Khi cấp nguồn DC IN hoặc gắn Pin, ban đầu máy sẽ có
Nguồn đầu vào
(DCBATOUT)
- Bước 2 - Điện áp DCBATOUT đi vào chân VIN của IC dao động của nguồn cấp
trước 5V, 3V, mạch REGU trong
IC sẽ hạ áp xuống 5V rồi đi qua chuyển mạch SW sau đó tạo ra
Nguồn chờ ra ở chân
All_Always_ON (chân LDO)
- Bước 3 - Nguồn chờ 5V cho giảm áp qua IC - AT5208
lấy ra 3,3V cấp cho IC điều khiển nguồn.
- Bước 4 - Khi điện áp DC IN > 14V thì mạch dò áp trong IC dao động xạc Pin
sẽ cho tín hiệu báo về chân ACIN_EC
- Bước 5 - Khi có nguồn cấp 3,3V và có tín hiệu ở chân AC_IN thì IC điều khiển
sẽ tự động cho ra lệnh ALW_ON quay lại
điều khiển IC dao động của nguồn xung tạo ra điện áp 5V, 3V.
- Bước 6 - Nguồn xung hoạt động và tạo ra điện áp 5V (5VALW), điện áp này đưa về
chân 9 của IC, khi đó chuyển mạch
sẽ đóng điện áp ở chân LDO sang chân 9, chức năng này giúp cho mạch REGU
không bị quá tải và như vậy mạch REGU
nó giống như một mạch có tác dụng khởi động lúc ban đầu.
- Bước 7 - Khi nguồn xung hoạt động tốt, từ IC dao động sẽ có tín hiệu ALW_PWRGD báo
về IC điều khiển, lúc này IC điều
khiển sẵn sàng nhận lệnh từ phím PWR_ON.
- Bước 8 - Khi bấm công tắc, IC điều khiển sẽ đưa ra lệnh SUSB_ON và RUN_ON
(Bước 9) để
điều khiển các nguồn thứ cấp.
5 - Mạch tạo ra nguồn chờ trên máy IBM T42
(Các máy IBM có 2 nguồn chờ)

Phân tích:
- Từ nguồn đầu vào, điện áp VINT16 cấp vào chân V+ của IC dao động MAX1631 (dao
động nguồn 5V, 3V cấp trước)
- Mạch REGU trong IC sẽ giảm áp xuống 5V lấy ra điện áp
All_Always_ON (có 5V) ra ở chân VL (đây là nguồn chờ thứ 1)
- Khi cấp nguồn qua rắc DC IN, điện áp đi qua cầu chì rẽ nhánh qua R453, D10 vào
đường điện áp VREGIN16.
- Khi gắn Pin, điện áp đi qua cầu chì F12 rẽ nhánh qua F9, D19 vào đường điện áp
VREGIN16.
- Điện áp VREGIN16 đi vào IC TB62501 qua chân 57 hạ áp xuống 3,3V rồi lấy ra ở
chân 59 tạo ra nguồn chờ thứ 2 là VCC3SW
cấp cho IC điều khiển PMH4.
- Mạch SW sẽ chuyển mạch giữa nguồn được tạo ra bởi mạch REGU với nguồn VCC3M.
6 - Những thắc mắc liên quan đến nguồn chờ.
- Chúng ta phải kiểm tra nguồn chờ khi nào ?
- Chúng ta cần kiểm tra Nguồn chờ khi máy không có nguồn cấp trước 5V, 3V và
đã có nguồn đầu vào 19V.
- Nguồn chờ phụ thuộc vào những yếu tố nào ?
- Nguồn chờ phụ thuộc vào điện áp VIN (Nguồn đầu vào) cấp cho IC dao động.
- Phụ thuộc vào mạch REGU trong IC
- Phụ thuộc vào chân lệnh EN_LDO (có ở một số IC), chân này theo dõi điện áp
của Adapter ngay từ rắc cắm
DC_IN như sơ đồ sau đây:

- Phương pháp kiểm tra nguồn chờ như thế nào ?
- Nguồn chờ thực chất là điện áp All_Always_ON
ra từ chân VL hoặc
LDO hoặc
VREG5 và VREG3 của IC
dao động
của nguồn cấp trước 5V, 3V, vì vậy để xác định và kiểm tra nguồn chờ, bạn
cần làm các công việc sau đây:
* Xác định đâu là IC dao động tạo ra các điện áp cấp trước 5V và 3V của máy.
(Bạn cần phải tra cứu)
* Tra cứu để biết đâu là chân All_Always_ON của IC, chân này có ký hiệu là VL
hoặc LDO hoặc VREG5 và VREG3
trong đó các chân VL, LDO, VREG5 ra điện áp 5V, chân VREG3 ra điện
áp 3V.
* Xác định các chân EN_LDO (nếu có) hoặc chân EN5, EN3 (là các chân cho phép
chân VREG5 và VREG3 ra điện)
=> Đo điện áp ở chân VL
hoặc LDO hoặc
VREG5 phải có 5V khi cắm
điện từ Adapter (riêng chân VREG3
có 3V)
- Nếu không có điện áp ở các chân như trên nghĩa là máy
đang bị mất nguồn chờ.
Chú ý:
- Tất cả các dòng máy (trừ IBM) chỉ có một nguồn chờ ra ở chân
All_Always_ON của IC dao
động nguồn 5V, 3V cấp trước
- Riệng dòng máy IBM có 2 nguồn chờ
+ Nguồn chờ thứ nhất ra ở chân VL (All_Always_ON)
của IC dao động nguồn cấp trước 5V, 3V

+ Nguồn chờ thứ 2 ra ở IC - TB62501 có tên điện áp là VCC3SW,
điện áp này đi cấp nguồn cho IC điều khiển PMH4.

Vỉ máy IBM T42 - Mạch in dẫn điện áp chờ thứ 2 (VCC3SW) từ IC - TB62501 đến cấp nguồn
cho IC điều khiển PMH4
- Vì sao mất nguồn chờ, máy lại mất nguồn cấp trước
5V, 3V.
- Để máy có nguồn cấp trước 5V và 3V thì IC dao động nguồn cấp trước cần
có một số điều kiện như:
+ Chân VDD phải có điện áp 5V cung cấp, nhưng máy lại
chưa có điện áp này, vì vậy nó phải sử dụng điện áp 5V của Nguồn
chờ để hoạt động.
+ Chân lệnh điều khiển ON5, ON3 cho phép nguồn cấp
trước hoạt động để tạo ra áp 5V, 3V, các lệnh này phụ thuộc vào Nguồn chờ.
vì một số dòng máy, nguồn chờ cấp
điện trực tiếp cho các lệnh này, một số máy khác thì nguồn chờ cấp điện cho IC
-SIO
sau đó SIO (IC điều khiển) mới tạo ra
lệnh điều khiển chân ON5, ON3 của IC dao động nguồn cấp trước.
- Có phải khi mất nguồn chờ, thay IC dao động 5V,
3V là sẽ OK ?
Nguồn chờ phụ thuộc vào các yếu tố sau:
+ Nguồn đầu vào 19V
+ Mạch REGU ở trong IC.
+ Chân EN_LDO cho phép nguồn chờ ra điện.
Vì thế khi mất nguồn chờ bạn cần kiểm tra:
- Kiểm tra nguồn đầu vào 19V
- Kiểm tra chân EN_LDO (nếu có)
- Sau khi đã kiểm tra hai yếu tố trên mà OK thì bạn hãy
thay IC dao động 5V, 3V.
Trở lại trang đầu